
MIL-HDBK-1390
Preliminary Design
LORA Input
Data
Preempting
Yes
Factors
Noneconomic
No
Evaluation
Economic
Evaluation
LORA
Repair
Discard
Recommendation
and Decision
Repair
Category
Discard
Depot
Intermediate
Organizational
Sensitivity
Evaluation
LORA Report
Yes
Major Change
to the Design
No
Update LPD
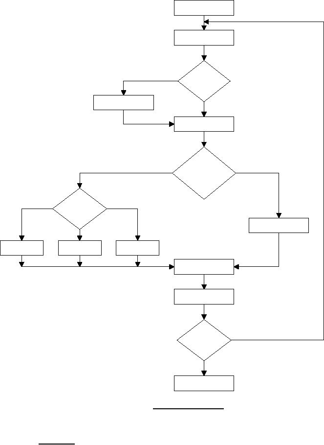
FIGURE 2. LORA decision process
DETAILED GUIDANCE
5
5.1
Introduction. In the early acquisition phases, the system/equipment's maintenance alternatives are
initially being considered. Therefore, to influence design, the LORA activities should be completed on time. This
includes having the most up-to-date documented results of the LORA activities available. Later, as the program
progresses through the product life cycle phases and the system/equipment becomes better defined, the LORA
12
For Parts Inquires call Parts Hangar, Inc (727) 493-0744
© Copyright 2015 Integrated Publishing, Inc.
A Service Disabled Veteran Owned Small Business